Sign up
Sign in
Sign up
Sign in

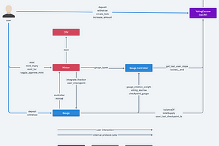
Hundred Finance is a decentralized application (dApp) that enables the lending and borrowing of cryptocurrencies. A multi-chain protocol, it integrates with Chainlink oracles to ensure market health and stability, while specializing in providing markets for long-tail assets.
Decentralized Money Markets
Communications Manager at Hundred.finance, Spartan Councillor at Synthetix.io and Research Analyst at the Own.fund
Software developer, always curious to learn, dream about and build new things